Instance Verification Kit (IVK)
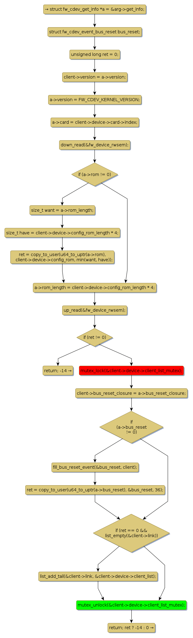
mutex lock @ [11629+47+/linux-3.19-rc1/drivers/firewire/core-cdev.c]
Instance Signature: client_list_mutex
|
The Matching Pair Graph:
|
|
Function Name
|
Control Flow Graph (CFG)
|
Events Flow Graph (EFG)
|
Source Correspondence
|
|
ioctl_get_info
|
|
|
[10986+14+/linux-3.19-rc1/drivers/firewire/core-cdev.c]
|